近日,宁波大学材料科学与化学工程学院郭智勇科研团队在《自然》期刊子刊《Nature Communications》上发表了题为“Deep learning-assisted single-atom detection of copper ions by combining click chemistry and fast scan voltammetry”(深度学习辅助快速扫描伏安法检测单原子铜)的高水平研究论文。该研究首次实现了铜离子的单原子检测,为分析化学和生命科学领域提供了全新的研究思路。郝婷婷博士和研究生周会茜为共同第一作者,郭智勇教授和盖盼盼教授为共同通讯作者,宁波大学为论文第一完成单位。

单分子/单原子检测技术的突破
单分子/原子检测(Single Molecular/Atom Detection, SMD),通常是指在纳米空间尺度针对有限可数的分子/原子性质和行为的测量分析方法。毫无疑问,SMD达到了分子/原子检测灵敏度的极限,将对宏观研究对象的统计性质的分析检测转变为对微观个体的离散研究,能够提供采用传统的宏观测量方法得不到的分子微环境中微观个体信息,是分析化学家长期以来孜孜以求的顶级检测技术目标之一,具有极高的学术和应用价值。
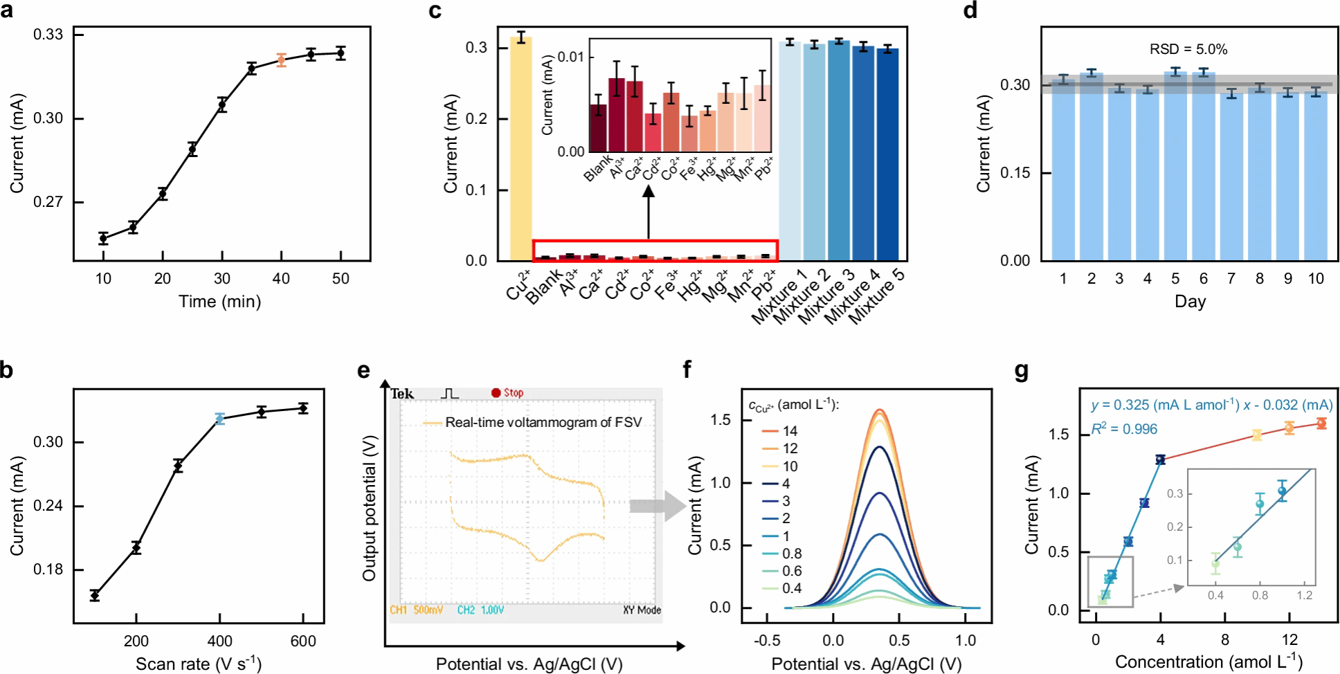
铜离子在细胞离子通道调节、细胞增殖和转移等生物学过程中扮演重要角色,但其痕量甚至单原子水平的检测一直面临技术挑战。铜离子介导细胞离子通道、铁离子维持细胞代谢等生命活动,均离不开痕量金属离子的调控。对金属离子进行单原子检测,有助于进一步理解微观环境中原子水平下的动态过程。本研究中,作者基于单个铜离子对Cu(I)催化的叠氮-炔点击化学反应(CuAAC)的特异性催化行为,采用功能化生物纳米材料放大信号物数量,采用快速扫描伏安技术放大信号强度,采用深度学习技术辨识和提取微弱信号,实现了铜离子的单原子检测。

深度学习与纳米传感技术的创新结合
近年来,许多新型纳米电化学工具如激光拉制纳米电极和纳米制造技术等,已被应用于电化学SMD中。总的来说,采用电化学方法开展SMD研究,通常需要满足如下前提条件:(1)具有单分子/单原子性质和行为的捕获能力。(2)具有微弱信号采集与放大能力。由于单分子/单原子的电化学信号过于微弱,需要放大到可以检测的程度。(3)复杂信号处理能力。极其微弱的信号很容易被噪声掩盖,需要有良好的信号提取手段,采用过的方法有连续小波变换技术、深度学习等。

实验过程中,研究者测试中发现低浓度信号无法用常规电化学方法获取,然后他们采用了深度学习,成功提取了快速扫描伏安图中的隐藏特征和信号信息,从而实现了0.2 amol/L铜离子的单原子检测。

SMD技术的多学科应用前景
SMD的研究涉及到物理、化学、材料学、生命科学、医学、信息科学、电子学等众多学科的前沿领域,在如下诸多方面都具有独特的理论和应用价值:反应动力学机理、单分子/原子识别和定量检测、生物大分子结构与功能探究、生物分子间相互作用、生物分子修饰、活细胞实时动态分析、单DNA测序与操纵、纳米材料的微观性能测量等。
该论文是采用常规电极对常规样品进行电化学单原子定量检测的首次报道,为单原子检测和单分子检测提供了一种新的实施策略。开发了一种深度学习辅助的超灵敏电化学传感器,采用了级联信号放大策略,该策略是功能化二维纳米材料、点击化学和FSV的精妙结合。基于自定义的深度学习模型FSVNet,首次实现了铜离子的单原子检测。可以预见,微环境下原子级动态过程检测和监测的多样化需求。
(论文链接:)
文章:Tingting Hao, Huiqian Zhou, Panpan Gai*, Zhaoliang Wang, Yuxin Guo, Han Lin, Wenting Wei, Zhiyong Guo*, Deep learning-assisted single-atom detection of copper ions by combining click chemistry and fast scan voltammetry. Nat. Commun., 2024, 15: 10292.